蒲公英 - 制药技术的传播者 GMP理论的实践者

搜索
查看: 1180|回复: 1
收起左侧

吉林省:3个中药材标准及8个饮片炮制规范发布

[复制链接]
药士
发表于 2022-1-5 20:51:26 | 显示全部楼层 |阅读模式

欢迎您注册蒲公英

您需要 登录 才可以下载或查看,没有帐号?立即注册

x
转自:吉林省药监局   编辑:wangxinglai2004

2021年12月31日,吉林省药监局发布了3个中药材标准及8个中药饮片炮制规范的公告,自2022年02月01日实施。

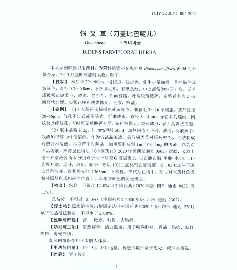
涉及药材:橘叶、锅叉草、核桃揪枝;
涉及饮片炒黑豆、炒没药、炒芡实、炒乳香、苦杏仁霜、烫狗脊、玉米须、糖参;

01
“核桃揪枝”等3个中药材标准已经审定通过,现予以公布,自2022年2月1日起实施
各有关单位在执行本标准过程中,如发现存在问题或有相关意见和建议,请及时向我局药品注册管理处反馈。
特此公告。
(扫描二维码下载附件)

附件1:吉林省中药材标准目录
附件2: “核桃械枝”等3个中药材标准正文

02
“炒黑豆”等8个中药饮片炮制规范标准已经审定通过,现予以公布,自2022年2月1日起实施
各有关单位在执行本标准过程中,如发现存在问题或有相关意见和建议,请及时向我局药品注册管理处反馈。
特此公告。
(扫描二维码下载附件)

附件1:吉林省中药饮片炮制规范标准目录

附件2: “炒黑豆”等8个中药饮片炮制规范标准正文

回复

使用道具 举报

药徒
发表于 2022-3-25 11:48:24 | 显示全部楼层
感谢楼主的分享
回复

使用道具 举报

您需要登录后才可以回帖 登录 | 立即注册

本版积分规则

×发帖声明
1、本站为技术交流论坛,发帖的内容具有互动属性。您在本站发布的内容:
①在无人回复的情况下,可以通过自助删帖功能随时删除(自助删帖功能关闭期间,可以联系管理员微信:8542508 处理。)
②在有人回复和讨论的情况下,主题帖和回复内容已构成一个不可分割的整体,您将不能直接删除该帖。
2、禁止发布任何涉政、涉黄赌毒及其他违反国家相关法律、法规、及本站版规的内容,详情请参阅《蒲公英论坛总版规》。
3、您在本站发表、转载的任何作品仅代表您个人观点,不代表本站观点。不要盗用有版权要求的作品,转贴请注明来源,否则文责自负。
4、请认真阅读上述条款,您发帖即代表接受上述条款。

QQ|手机版|蒲公英|ouryao|蒲公英 ( 京ICP备14042168号-1 )  增值电信业务经营许可证编号:京B2-20243455  互联网药品信息服务资格证书编号:(京)-非经营性-2024-0033

GMT+8, 2026-4-22 02:16

Powered by Discuz! X3.4

Copyright © 2001-2020, Tencent Cloud.

声明:蒲公英网站所涉及的原创文章、文字内容、视频图片及首发资料,版权归作者及蒲公英网站所有,转载要在显著位置标明来源“蒲公英”;禁止任何形式的商业用途。违反上述声明的,本站及作者将追究法律责任。
快速回复 返回顶部 返回列表