蒲公英 - 制药技术的传播者 GMP理论的实践者

搜索
查看: 1827|回复: 9
收起左侧

[检验及监测] 洁净区噪声

[复制链接]
药徒
发表于 2023-9-15 07:51:20 | 显示全部楼层 |阅读模式

欢迎您注册蒲公英

您需要 登录 才可以下载或查看,没有帐号?立即注册

x
洁净区噪声标准以及依据需要
回复

使用道具 举报

药徒
发表于 2023-9-15 08:29:00 | 显示全部楼层
《医药工业洁净厂房设计规范》、《洁净室施工及验收规范》看一下
回复

使用道具 举报

药徒
发表于 2023-9-15 08:32:40 | 显示全部楼层
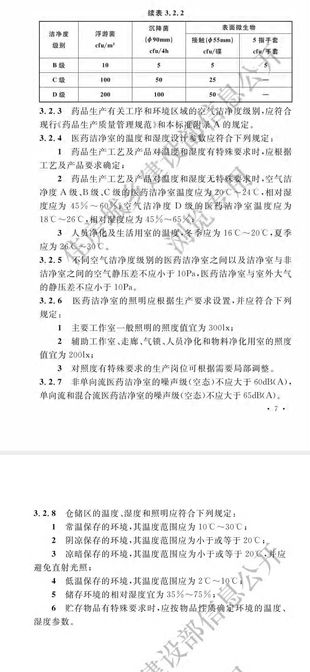
GB 50457-2019
045365d24b4f1cd291d752159726290.png

GB 50457-2019 医药工业洁净厂房设计标准.pdf

16.63 MB, 下载次数: 165

回复

使用道具 举报

药徒
 楼主| 发表于 2023-9-15 08:33:58 来自手机 | 显示全部楼层
zzm738132 发表于 2023-09-15 08:29
《医药工业洁净厂房设计规范》、《洁净室施工及验收规范》看一下

都看了  没有看到具体的

点评

看楼上,在第5页  详情 回复 发表于 2023-9-15 09:33
回复

使用道具 举报

药徒
 楼主| 发表于 2023-9-15 08:35:31 来自手机 | 显示全部楼层

有没有动态标准≤70的文件依据
回复

使用道具 举报

药生
发表于 2023-9-15 08:37:22 | 显示全部楼层
从职业安全卫生考虑、职业病防护、人机环境等,在这方面找找吧
回复

使用道具 举报

药徒
发表于 2023-9-15 08:53:41 | 显示全部楼层
《洁净厂房设计规范》GB50073-2001有提到,但是GB50073-2013就没提
1cccdc3ab8e7265079bfbf11ed03ccb.png
c9301b5f59e492b35a1c78aecee49f5.png
回复

使用道具 举报

药徒
发表于 2023-9-15 09:33:50 | 显示全部楼层
AiLu. 发表于 2023-9-15 08:33
都看了  没有看到具体的

看楼上,在第5页
回复

使用道具 举报

药徒
 楼主| 发表于 2023-9-15 10:26:13 来自手机 | 显示全部楼层
回复

使用道具 举报

发表于 2025-1-16 16:33:25 | 显示全部楼层
狱霸 发表于 2023-9-15 08:53
《洁净厂房设计规范》GB50073-2001有提到,但是GB50073-2013就没提

在GB50073-2001版里没看到有<70分贝的描述呢?
回复

使用道具 举报

您需要登录后才可以回帖 登录 | 立即注册

本版积分规则

×发帖声明
1、本站为技术交流论坛,发帖的内容具有互动属性。您在本站发布的内容:
①在无人回复的情况下,可以通过自助删帖功能随时删除(自助删帖功能关闭期间,可以联系管理员微信:8542508 处理。)
②在有人回复和讨论的情况下,主题帖和回复内容已构成一个不可分割的整体,您将不能直接删除该帖。
2、禁止发布任何涉政、涉黄赌毒及其他违反国家相关法律、法规、及本站版规的内容,详情请参阅《蒲公英论坛总版规》。
3、您在本站发表、转载的任何作品仅代表您个人观点,不代表本站观点。不要盗用有版权要求的作品,转贴请注明来源,否则文责自负。
4、请认真阅读上述条款,您发帖即代表接受上述条款。

QQ|手机版|蒲公英|ouryao|蒲公英 ( 京ICP备14042168号-1 )  增值电信业务经营许可证编号:京B2-20243455  互联网药品信息服务资格证书编号:(京)-非经营性-2024-0033

GMT+8, 2026-1-11 04:42

Powered by Discuz! X3.4

Copyright © 2001-2020, Tencent Cloud.

声明:蒲公英网站所涉及的原创文章、文字内容、视频图片及首发资料,版权归作者及蒲公英网站所有,转载要在显著位置标明来源“蒲公英”;禁止任何形式的商业用途。违反上述声明的,本站及作者将追究法律责任。
快速回复 返回顶部 返回列表