蒲公英 - 制药技术的传播者 GMP理论的实践者

搜索
查看: 322|回复: 4
收起左侧

[生产管理] 小奕说药 | 2025 Bioprocessing Summit 核心议题总结

[复制链接]
药生
发表于 2026-1-22 11:51:44 | 显示全部楼层 |阅读模式

欢迎您注册蒲公英

您需要 登录 才可以下载或查看,没有帐号?立即注册

x
本帖最后由 奕安济世生物药 于 2026-1-22 11:55 编辑

目录/contents
1. 聚山梨酯降解:生物制剂配方中的隐形挑战
2. 高浓度制剂:下游超滤工艺的挑战与对策
3. 双特异性抗体:下游不同杂质去除的策略


Topic 1 聚山梨酯降解:生物制剂配方中的隐形挑战

聚山梨酯:生物制剂的“守护神”?

1. 研究背景
聚山梨酯 (PS) 是生物制剂中常用的稳定剂和表面活性剂。
主要功能:防止蛋白质表面吸附,抑制蛋白质聚集,提高蛋白质稳定性。


图1. PS20&PS80的结构
Xuanwen,Li , et al.(2022)

2. 结构特点
• 亲水头部(聚乙二醇化山梨醇/异山梨醇)
• 疏水尾部(脂肪酸酯)
• 通过酯键连接

3. 核心问题
• 残留的HCPs,特别是具有酶活性的HCPs,会降解PS。
• PS降解会导致产品浑浊、颗粒形成,影响产品质量和货架期。

4. 研究目标
了解PS降解机制,开发有效的检测和控制策略。

蛋白质的“保护伞”:聚山梨酯的作用机制

• 高亲水亲脂平衡值 (HLB):HLB 17/15 让PS20/80 秒变亲水王者;落在“O/W 乳化 + 增溶”黄金区
• 低临界胶束浓度 (CMC):CMC 55/12μg/mL 让PS20/80抛出百万胶束,难溶药物瞬间“拎包入住”。微克投入,克级增溶。

图3. 非离子表面活性剂界面竞争机理
Khan, T. A. ,et al. (2015)

• 竞争吸附:阻止蛋白质在空气-水界面、容器表面等处吸附;
• 置换反应:与蛋白质相互作用,防止聚集和变性。

表2. 欧洲批准的单抗药物中表面活性剂使用情况

Bollenbach L, et al. (2022)

• 结论:FDA已上市抗体药物处方,92%的产品都使用了PS80/20作为稳定剂;市场现状占据绝对主导地位。

聚山梨酯降解机制:氧化 vs 水解

1. 氧化反应

图4. PS80潜在的氧化反应位点;PS80氧化反应的三个阶段
Weber J ,et al.(2023)

结论:产物烷烃、过氧化物、醛、酮、酸、脂肪酸以及脂肪酸酯。

2. 水解反应

图5. A) PS80水解反应;B)  脂肪酸颗粒的形成

化学水解:极端pH条件下,可能性低;
酶促水解:HCP中含有许多活性酶,使酯键断裂。
结论:产物游离脂肪酸(FFA)、PEG、PEG-山梨醇和PEG-异山梨醇等。

分析工具箱:揭秘降解机制


PS含量测定
HPLC-ELSD/CAD,绝对定量,但无法区分降解途径。
FFA测定
HPLC-MS,灵敏度高,可早期快速读出PS降解。
TABB
HPLC-ELSD/CAD,绝对定量,但无法区分降解途径。
靶向蛋白质组学
MRM/PRM,绝对定量,高通量,针对特定HCPs。
PS纯度分析
HPLC-MS/NMR,指纹图谱,可区分化学和酶促降解。
ELISA
总HCP和特定HCP定量,高通量,但灵敏度有限。
ABPP
化学探针+LC-MS/MS,高灵敏度检测活性酶。
酶活性测定
加速PS稳定性试验和替代底物法,快速评估PSDE活性。

分析方法的重要性
准确评估残留PSDEs的类型和含量,制定有效的过程控制策略。

PS降解追踪:四步走从先现象到根因


图7. 监测和研究PS降解主要途径的分析策略
Klaus Wuchner,etal.(2022)

1. 入口:先看到什么?
PS 含量下降 或 亚可见/可见颗粒增多
→ 触发“PS降解调查”。

2. 第一分叉:确认“是否真有降解?”
FFA 升高?或 POE 短链?→ Yes“确认降解”No“氧化或未知”。

3. 降解已确认 → 找机制
水解,FFA⬆,① HCP-脂肪酶定量(LC-MRM/ABPP)② 酶活性assay
氧化,过氧化物⬆ 、4-HNE⬆, ① Peroxide/ROS 分析 ②微量金属分析
→ Yes“机制锁定” Inconclusive“法医粒子表征”。

4. 颗粒与 PS 是否相关?
粒子表征:脂肪酸核?PEG 壳?
HCP身份:谁切的酯键?HCP-hydrolaseID(MS/ABPP)
→ Confirmed “写出根因报告”Unknown → “非 PS 相关颗粒,转其他调查流程”

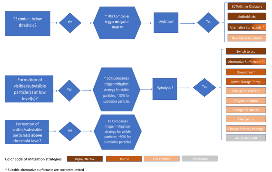
PS降解红绿灯:行业缓解策略

1. 触发条件
PS含量下降;可见颗粒;亚可见颗粒

2. 缓解策略
① 氧化?
▪ EDTA/螯合剂;
▪ 抗氧化剂(BHT、甲硫氨酸);
▪ 替代表面活性剂Poloxamer188;原材料控制。

② 水解?可见/亚可见颗粒
▪ 转冻干(去水→酶失活);
▪ 替代表面活性剂 Poloxamer188;
▪ 下游去酶(低 pH、阴离子膜);降储存温度;
▪ 换 PS 质量/含量(超级精制);加酶抑制剂(需先锁定酶);调 pH(个案);换初级包装(低金属)。

图8. PS降解的减缓策略
Klaus Wuchner,etal.(2022)

结论与启示

降解机制:氧化降解,酸碱水解,酶促水解。

检测策略

控制策略

细胞系上游
a. 敲除/敲低脂肪酶基因
b. 选天然低酶表达株
c. 培养工艺降低酶诱导

下游
a. 收获步骤减少酶分泌
b. 层析/过滤:去除/灭活酶
c. 填料与缓冲增加清除LRV

制剂
a. 原辅料
b. 溶解/抑制剂
c. 替代表面活性剂

指导意义
开发阶段
早筛早治:纯化去酶、加 EDTA/BHT、换包装。

临床/上市阶段
保一致性:小包装,避光,充氮,少开封。
其他原辅料同步控金属/光照/VHP。

稳定性结论
1. 长期不跌→仅放行;
2. 一旦跌→风险评估:
1)不影响 CQA:不做稳定性限度;
2)影响 CQA:设下限+效期+降解产物评估。

Topic 2  高浓度制剂:下游超滤工艺的挑战与对策

FDA批准趋势:高浓度成主流

研究背景
• 皮下注射 (SC) 的普及 •延长保质期 & 延长专利保护期
• 先进给药方式: 适合自我注射、自动注射器等
• 减少给药时间和医疗资源消耗: 特别对慢性病患者友好
自2015年以来,FDA批准的高浓度抗体药物数量显著增长,占总批准量的76%(即34种中的26种)。

图1. 1998至2021年美国FDA批准的高浓度治疗性抗体的数量
Wang S S,etal.(2021)


❓下游工艺挑战_UFDF
• 粘度引起的压力上升;死体积带来的产品损失;更高的聚集风险;
• 体积排阻和道南效应加剧目标pH和辅料浓度偏移风险。

❓下游工艺挑战_除菌
• 粘度高造成压力高,载量低;
• 更大的除菌滤器带来的死体积变大,加剧产品损失。

UF/DF中的辅料漂移:Donnan效应与体积排阻

辅料偏移
受膜界面离子平衡影响,在高浓度生物制品中更为明显。

图2. UF/DF 中辅料漂移的可视化表示
(a) Donnan效应; (b) 体积排除效应
Holstein M, et al.(2020)

道南效应
mAb 被膜截留后形成带电聚集,His⁺/H⁺被排斥、Cl⁻/OH⁻被吸引,回流端 His↓、Cl↑、pH↑——Donnan效应瞬间偏移。

体积排阻效应
高浓度蛋白占体积→溶剂/小溶质有效体积↓→表观浓度↑,但Donnan排斥仍把 H⁺ 推向透过端→ 回流端 H⁺ 实际数目↓→ pH 升高。
体积挤 + Donnan 双杀,H⁺实际数目↓→ pH升

应对策略
缓冲液调整:根据实测数据,调整透析缓冲液成分。
高离子强度缓冲液:减弱Donnan效应,降低辅料漂移。


UF/DF 聚集:三元凶

空化效应 (Cavitation)
核心定义:液体中局部压力降低导致气泡生成、生长及溃灭的过程。

聚集风险中等风险

机制:当气泡溃灭时产生的微射流(Micro-jets)和冲击波会破坏蛋白质结构。

数据支持:研究表明,空化可导致 GCSF 聚集增加 +68.9%,HSA 增加 +2.9%


高剪切应力 (High Shear)
核心定义:流体流动导致的分子间相对运动。

聚集风险极低风险(取决于暴露时间)。
机制:虽然高剪切速率108s-1存在,但若接触时间极短(毫秒级),通常不足以引起变性或聚集。

关键点:在某些情况下,高剪切可能通过改变界面动力学间接促进聚集,而非直接破坏蛋白。
图3. 微孔产生的空化效应和高剪切率对所有蛋白质的影响
Duerkop,Mark. , et al.(2018)

气液界面 (Air/Liquid Interface)
核心定义:气泡表面或搅拌产生的泡沫界面。

聚集风险极高风险(主要诱因)。

机制:蛋白质被吸附到界面膜上,发生构象展开(Unfolding),暴露出疏水核心并聚集。

数据支持:相比空化,气液界面导致的 GCSF 聚集高达 +94.5%,HSA 为 +31.1%

UF/DF系统操作挑战:压力限制&死体积

⚠️高黏度溶液,压降增大
⚠️为维持跨膜压,需降低回流压力
⚠️最终导致进料压力升高,甚至超限
⚠️限制了UF/DF的浓缩效率

图4. (a) 4种mAb的粘度与其蛋白浓度的关系;(b) UF/DF操作过程中3种不同规格膜包上压降随蛋白浓度的变化关系
Holstein M, et al.(2020)

降低黏度
• 添加黏度降低剂 (盐类、氨基酸等);调整pH值,远离等电点;提高温度 (需考虑产品质量影响)

优化UF/DF装置
• 选用低阻力膜包

⚠️UF/DF系统存在死体积,无法完全回收产品
⚠️高浓度产品,死体积损失占比更高
⚠️导致产品收率降低,成本增加

优化冲洗方案
• 低流速冲洗,减少稀释;控制冲洗体积,平衡回收率和稀释度

压缩空气操作
• 辅助回收,但需注意风险

过量浓缩
• 补偿冲洗造成的稀释,但受压力限制

总结与展望

总结
• 高浓度制剂制造面临多重挑战
• 粘度、辅料漂移、压降、聚集、收率损失是关键问题
• 多种策略可应对挑战,优化工艺

展望
• 持续优化UF/DF技术,提升效率与质量
• 发展新型辅料与膜材料,降低粘度与聚集风险
• 探索实时分析与智能控制技术,实现工艺精细化管理

Topic 3  双特异性抗体:下游不同杂质去除的策略

bsAbs的结构:"变形金刚"般的多样性

研究背景
根据是否含有Fc 片段可以将双抗分为:IgG-like和 NonIgG-like两大类。IgG-like从结构对称性又可分为:对称型和不对称型。

图1. 双特异性抗体的示意图
Antibody Therapeutics 2021, 4(2):73-88


图2. 部分bsAb结构示例
Labrijn,Aran F. , et al. (2019)

挑战
bsAbs 结构更复杂,种类繁多。因此副产物更多。下游杂质去除面临更大的工艺挑战。

双抗下游 2.0:从Fc到Fab的亲和攻略

bsAbs的下游方法,基于mAbs的纯化技术构建。

图3. (a) 单克隆抗体(mAb)的亲和配体结合位点
Q. Li et al. (2015)

• 重链结合型:适用于IgG样bsAb。蛋白A、蛋白G、MabSelect Prism A、CaptureSelect CH1-LX。

• 轻链结合型:适用于非IgG样bsAb (缺乏Fc区域)。蛋白L、KappaSelect、LambdaFabSelect。


双抗示例:

图4. 使用KappaSelect亲和填料纯化Fab×scFv类型bsAb
Qin, T. ,et al. (2020)

• 目标蛋白:结合填料的轻链恒定区;

• 杂质:scFv-Fc及其同源二聚体,因缺乏轻链无法结合填料,被去除。

• 另有文献表明利用CH1结构域,同样可获得纯度高于90%的Fab×scFv类型bsAb (Nesspor, Thomas C. ,et al. 2020)。

bsAbs 的挑战:同源二聚体的去除


图5. 不对称性bsAb同源二聚体杂质及去除策略


Antibody Therapeutics 2021, 4(2):73-88

亲和层析
• 利用Fc区、VH区、CH1区、轻链区差异

离子交换层析
• 利用等电点差异
• 弱结合模式

混合模式层析
• 多种作用机制,分辨率更高
• Capto MMC

bsAbs 的挑战:杂质问题_片段/聚集


图6. 不对称性bsAb片段杂质及去除策略

亲和层析
• 利用结构差异

离子交换层析 & 混合模式层析
• 混合模式层析更稳定、更高效


图7. 不对称性bsAb聚集体及去除策略
Antibody Therapeutics 2021, 4(2):73-88

亲和层析
• 洗涤步骤添加PEG、CaCl₂、Arg-HCl等提高分辨率

混合模式层析
• Capto MMC、Diamond MMC Mustang双pH-NaCl梯度洗脱

总结与展望

• 双抗结构更复杂,在生产过程中会产生更多的产品相关杂质,如同源二聚体、轻链/重链错配产物和聚集体等。

• 利用亲和层析、离子交换、羟基磷灰石和混合层析等方法,可以有效去除双抗中的这些产品相关杂质。

• 去除双抗中各种产品相关杂质不应完全依赖下游,也应对抗体的早期阶段(如分子设计、细胞系开发)进行优化,以减轻下游纯化的负担。



[1] Xuanwen L , Fengqiang W , Hong L ,et al.The measurement and control of high-risk host cell proteins for polysorbate degradation in biologics formulation[J]. Antibody Therapeutics, 2022(1):1.
[2] Khan TA, Mahler HC, Kishore RS. Key interactions of surfactants in therapeutic protein formulations: A review. Eur J Pharm Biopharm. 2015 Nov;97(Pt A):60-7.
[3] Bollenbach L, Buske J, Mäder K, Garidel P. Poloxamer 188 as surfactant in biological formulations - An alternative for polysorbate 20/80? Int J Pharm. 2022 May 25;620:121706.
[4] Weber J, Buske J, Mäder K, Garidel P, Diederichs T. Oxidation of polysorbates - An underestimated degradation pathway? Int J Pharm X. 2023 Jul 27;6:100202.
[5] Industry perspective on polysorbate degradation & control strategies for biopharmaceutical products - A view of EFPIA Working Group
[6] Wang SS, Yan YS, Ho K. US FDA-approved therapeutic antibodies with high-concentration formulation: summaries and perspectives. Antib Ther. 2021 Nov 18;4(4):262-272.
[7] Holstein M, Hung J, Feroz H, Ranjan S, Du C, Ghose S, Li ZJ. Strategies for high-concentration drug substance manufacturing to facilitate subcutaneous administration: A review. Biotechnol Bioeng. 2020 Nov;117(11):3591-3606.
[8] Duerkop M, Berger E, Dürauer A, Jungbauer A. Impact of Cavitation, High Shear Stress and Air/Liquid Interfaces on Protein Aggregation. Biotechnol J. 2018 Jul;13(7):e1800062.
[9] Chen SW, Zhang W. Current trends and challenges in the downstream purification of bispecific antibodies. Antib Ther. 2021 May 7;4(2):73-88.
[10] Labrijn AF, Janmaat ML, Reichert JM, Parren PWHI. Bispecific antibodies: a mechanistic review of the pipeline. Nat Rev Drug Discov. 2019 Aug;18(8):585-608.
[11] Li W, Prabakaran P, Chen W, Zhu Z, Feng Y, Dimitrov DS. Antibody Aggregation: Insights from Sequence and Structure. Antibodies (Basel). 2016 Sep 5;5(3):19.
[12] Qin T, Wang Y, Li Y. Separating antibody species containing one and two kappa light chain constant region by KappaSelect affinity chromatography. Protein Expr Purif. 2020 Jul;171:105618.

推荐阅读
小奕说药 | 从发现到开发: 一个双特异性抗体的可开发性评估与优化全案解析
2026-01-06
小奕说药 | 关键质量属性(CQA)评估(3):氧化
2025-12-15
小奕说药 | 开发用于皮下注射的超高浓度人免疫球蛋白制剂
2025-11-25
小奕说药 | 串联病毒过滤:产品依赖性工艺控制策略
2025-10-23

回复

使用道具 举报

药生
发表于 2026-1-23 07:55:32 | 显示全部楼层
回复

使用道具 举报

大师
发表于 2026-1-23 13:29:28 | 显示全部楼层
回复

使用道具 举报

药徒
发表于 2026-1-23 14:46:13 | 显示全部楼层
好专业啊,学习下
回复

使用道具 举报

药生
 楼主| 发表于 2026-1-27 09:51:17 | 显示全部楼层
欢迎交流。由于篇幅限制,文中图片无法正常上传显示,如果想要阅读完整原文,可以复制原文链接到浏览器中查阅,谢谢。原文链接:https://mp.weixin.qq.com/s/3qjmzo6YwJ1iHu9mnTjc7g
回复

使用道具 举报

您需要登录后才可以回帖 登录 | 立即注册

本版积分规则

×发帖声明
1、本站为技术交流论坛,发帖的内容具有互动属性。您在本站发布的内容:
①在无人回复的情况下,可以通过自助删帖功能随时删除(自助删帖功能关闭期间,可以联系管理员微信:8542508 处理。)
②在有人回复和讨论的情况下,主题帖和回复内容已构成一个不可分割的整体,您将不能直接删除该帖。
2、禁止发布任何涉政、涉黄赌毒及其他违反国家相关法律、法规、及本站版规的内容,详情请参阅《蒲公英论坛总版规》。
3、您在本站发表、转载的任何作品仅代表您个人观点,不代表本站观点。不要盗用有版权要求的作品,转贴请注明来源,否则文责自负。
4、请认真阅读上述条款,您发帖即代表接受上述条款。

QQ|手机版|蒲公英|ouryao|蒲公英 ( 京ICP备14042168号-1 )  增值电信业务经营许可证编号:京B2-20243455  互联网药品信息服务资格证书编号:(京)-非经营性-2024-0033

GMT+8, 2026-3-26 03:29

Powered by Discuz! X3.4

Copyright © 2001-2020, Tencent Cloud.

声明:蒲公英网站所涉及的原创文章、文字内容、视频图片及首发资料,版权归作者及蒲公英网站所有,转载要在显著位置标明来源“蒲公英”;禁止任何形式的商业用途。违反上述声明的,本站及作者将追究法律责任。
快速回复 返回顶部 返回列表