蒲公英门户
蒲公英门户
登录 / 注册

易主三个月后,老牌药企董事长辞职

2025-03-05 16:31 发布者:论坛蒲友 来源:赛柏蓝

北大医药再次迎来高管变动,上任一年左右的董事长齐子鑫宣布辞职。


01

北大医药董事长辞职

此前业绩有所回温


3月4日,北大医药发布公告称,董事长齐子鑫因个人原因辞去董事、董事长职务,同时辞去董事会战略委员会主任委员、提名委员会委员、薪酬与考核委员会委员职务,且不再担任北大医药任何职务。


北大医药前身为西南合成制药股份有限公司,作为一家成立于1993年,1997年就在深交所上市的老牌药企,齐子鑫的辞职引发了市场对北大医药未来走向的猜测。


640.png


其实齐子鑫的辞职并非毫无征兆,今年1月,齐子鑫辞去方正控股执行董事一职,自称是希望投入更多时间用于方正信息产业的工作。


2025年以来,北大医药的监事徐伟钰、董事任甄华、董事张勇先后辞职。


齐子鑫自2024年2月29日接任北大医药董事长以来,仅任职一年左右。因恪守职责,推动北大医药高质量发展,齐子鑫的贡献受到肯定。


2024年前三季度,北大医药实现净利润1.3亿元,同比增长182.49%,创历史新高。


2024年上半年业绩上升,北大医药将其归因于两方面:


一是医药工业板块继续聚焦“抗感染类、镇痛类、精神类”领域,重点市场拓展成效显著,重点产品(注射用美罗培南、盐酸丁螺环酮片、注射用头孢噻肟钠、盐酸昂丹司琼片等)销量提升及降本增效带动盈利能力同比提升;二是医药流通板块,受益于其产业下游需求业务量的逐步增长,全资子公司北京北医医药的业务收入规模同比提升,故净利润同比有所增长。


北京北医医药,主要为北京大学国际医院提供医疗设备、药品、耗材等供应链服务。根据2022、2023年年报,在北大医药的营收构成中,药品流通占比超过60%。


然而北医医药与国际医院的合同将于2025年到期,在北大医药此前披露的公告中,这将使得其自2025年起可能面临年销售收入减少约9.10亿元,净利润损失约3666万元的风险。


此外,业绩暂时回温之下,北大医药的仿制药业务仍然面临调整。


2022年,北大医药实现营业收入20.77亿元,较去年同期下滑7.13%,北大医药称营业收入的下降主要受到带量采购、医保目录谈判等行业政策实施影响,好在通过降本增效,当年北大医药实现归母净利润5598.19万元,较上一年同期增长29.76%。


在2022年的年度报告中,北大医药称公司内部面临诸多挑战——重点品种头孢曲松钠受集采影响,销量价格大幅波动,大股东重整导致历史遗留的风险问题不断困扰公司的稳定发展。 


注射用头孢曲松钠为第五批国采品种,米内网数据显示,2021年在中国公立医疗机构终端的销售额超过37亿元,2022年受国采执行影响下滑接近50%,2023及2024上半年有所回升。

02

失去“北大”名号

北大医药如何发展?


在2024年末,北大医药发布公告称,控股股东上层股权结构发生变动、实际控制人发生变更,“平安系”撤退。


新优势国际以1元的价格收购合成集团100%股权,同时支付3300万元,购买新方正控股和方正数码对合成集团及其下属公司的债权,完成“股权转让+债权转让”的捆绑式交易。


之后新优势国际成为北大医药第一大股东的控股股东,徐晰人成为北大医药实际控制人。


2009年起,北大医药的前身名称逐步变更,最终于2013年11月更名为“北大医药股份有限公司”,成为北大方正集团旗下核心医药资产平台。


此次北大医药的易主还伴随着公司名称的变更。交易完成后,北大医药将不得含有“北大”“北大医药”“北医”等字样,北大两字的明星光环可能不在。


3月1日,北大医药发布《第十一届董事会第六次会议决议公告》 ,提名徐晰人、杨力今为第十一届董事会非独立董事候选人。


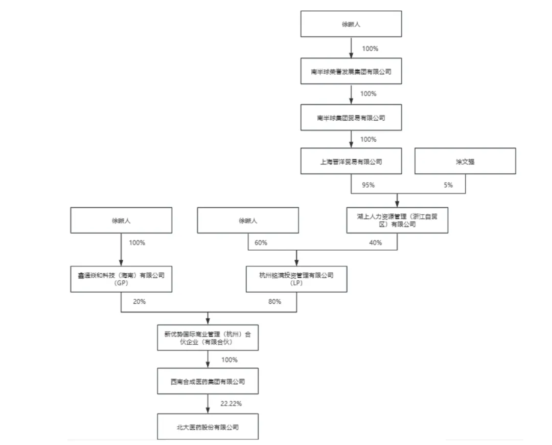
在宣布控股股东上层股权结构发生变动、实际控制人发生变更后,今年2月,北大医药发布《关于控股股东上层股权结构调整的公告》。


控股股东上层股权结构调整后,北大医药股权控制关系如下:

640.png


作为一家老牌药企,北大医药的主要业务包括制剂研发、生产、销售及医药流通等,将“北大”融入其企业名称,一度对企业的品牌推广以及人才招揽助力不小。


失去“北大”字号后,新品牌的建立需要时间。


赛柏蓝注意到,北大医药近期发布公告称,出于促进公司产业链的发展,整合产业上下游资源,拓展国际化发展空间等目的,拟设立新的全资子公司——新优势(重庆)健康产业发展有限公司(暂定名),注册资本拟为3,000万元人民币(含)以内,经营范围包括药品生产、销售,普通货运、危险货物运输生产输液用袋、投资管理等。


从实控人生变到董事长离职,北大医药内部变动频繁,后续的资本故事将如何续写?

*声明:本文内容转载于网络,版权归原作者所有,转载目的在于传递信息,并不代表本平台观点。如涉及作品内容、版权和其它问题,请与本网站留言联系,我们将在第一时间删除!


(https://mp.weixin.qq.com/s/AZdKOh6Fvz6B7lIjdJHwKQ)

 赞(3)

QQ|手机版|蒲公英|ouryao|蒲公英 ( 京ICP备14042168号-1 )

增值电信业务经营许可证编号:京B2-20243455  互联网药品信息服务资格证书编号:(京)-非经营性-2024-0033

GMT+8, 2025-10-15 16:49

声明:蒲公英网站所涉及的原创文章、文字内容、视频图片及首发资料,版权归作者及蒲公英网站所有,转载要在显著位置标明来源“蒲公英”;禁止任何形式的商业用途。违反上述声明的,本站及作者将追究法律责任。