蒲公英门户
蒲公英门户
登录 / 注册

国采信息有变!

2025-03-31 16:37 发布者:论坛蒲友 来源:药通社

3月26日,国家组织药品联合采购办公室发布了《关于国家组织药品集中采购部分中选药品信息变更的通知(第2批)》,涉及到5批国采的25个药品。


640.png


此前2月18日,国家联采办发布了第1批药品信息变更通知,具体内容详见:《关于国家组织药品集中采购部分中选药品信息变更的通知(第一批)》

相隔近40天,国家联采办发布第2批信息。

第2批涉及到的品种信息变更情况主要包括:变更或新增委托生产企业;新增中选产品规格、包装。

具体来看,10个药品涉及变更或新增委托生产企业;15个药品涉及新增中选产品规格、包装。

公告原文及品种信息如下:

按照《全国药品集中采购文件》等文件精神,中选企业满足一定条件时,允许变更药品上市许可持有人及生产企业、增加规格包装、变更企业名称等信息,并仍视为具有中选资格。经核实相关企业申请材料,同意企业变更中选药品的有关信息。请各相关单位及时做好信息衔接变更以及挂网和采购等工作。

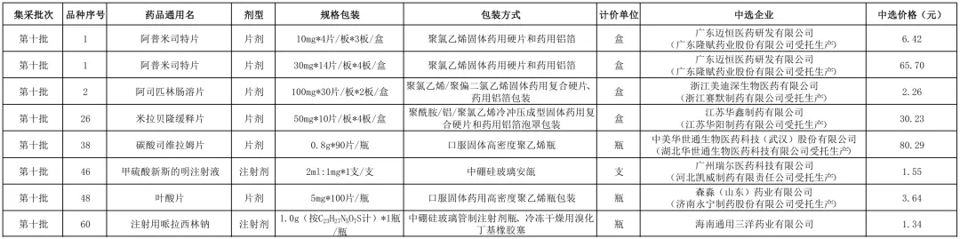
附表:国家组织药品集采部分中选药品的信息变更情况(第二批)

640.png

640.png

640.png


*声明:本文内容转载于网络,版权归原作者所有,转载目的在于传递信息,并不代表本平台观点。如涉及作品内容、版权和其它问题,请与本网站留言联系,我们将在第一时间删除!


(https://mp.weixin.qq.com/s/rKVsee9TBsSDn2gEKRyMGA)

 赞(0)

QQ|手机版|蒲公英|ouryao|蒲公英 ( 京ICP备14042168号-1 )

增值电信业务经营许可证编号:京B2-20243455  互联网药品信息服务资格证书编号:(京)-非经营性-2024-0033

GMT+8, 2025-10-14 20:02

声明:蒲公英网站所涉及的原创文章、文字内容、视频图片及首发资料,版权归作者及蒲公英网站所有,转载要在显著位置标明来源“蒲公英”;禁止任何形式的商业用途。违反上述声明的,本站及作者将追究法律责任。