蒲公英门户
蒲公英门户
登录 / 注册

28家药企被药监局通报!

2021-08-13 09:25 发布者:论坛蒲友 来源:医药健康地方台

大检查来临,多家药企被查处。

浙江:GSP检查,7家药企被通报


8月10日,浙江省药监局发布了多则药品GSP飞行检查及处理情况公告,7家药企被责令整改

2.png

检查公告显示:根据《浙江省药品监督管理局办公室关于组织开展2021年药品GSP飞行检查工作的通知》,省局组织了对7家药企进行了飞行检查,在检查过程中,发现7家药企均都存在多项主要缺陷和一般缺陷。


【检查结果】在对7家药品批发企业检查过程中发现,义乌市济民医药连锁有限公司主要缺陷5项,一般缺陷2项;海宁市老百姓大药房有限责任公司存在主要缺陷9项,一般缺陷8项;华东医药供应链管理(温州)有限公司存在主要缺陷3项,一般缺陷1项;丽水市康义堂医药有限公司存在主要缺陷3项,一般缺陷3项;浙江来益医药有限公司存在主要缺陷2项,一般缺陷1项;浙江鸿济医药有限公司存在主要缺陷3项,一般缺陷1项;武义县医药有限公司存在主要缺陷3项,一般缺陷3项。


对于上述的企业,药监局要求进行整改。其中丽水市康义堂医药有限公司华东医药供应链管理(温州)有限公司两家药企已完成整改。具体详情如下:

3.png

4.png


飞行检查,多家药企被处罚

无独有偶,除了浙江省发布的飞行检查外,近日,江苏省、安徽省也对药企进行了飞行检查,并对存在缺陷的企业作出相应处罚。


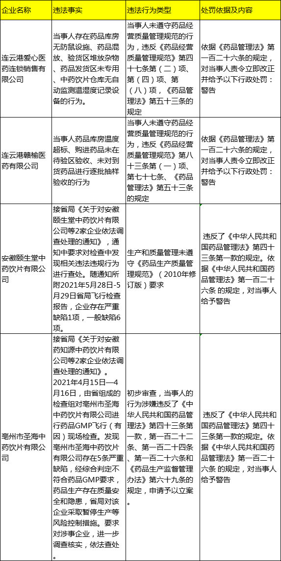
8月10日,据江苏省药监局发布的行政处罚显示,连云港爱心医药连锁销售有限公司、连云港赣榆医药有限公司两家药企因存在购进药品未在待验区验收、未对到货药品进行逐批抽样验收、中药饮片仓库无自动监测温湿度记录设备等行为,被药监局责令立即整改并作出“警告”的处罚。


8月初期,据安徽省药监局披露,安徽颐生堂中药饮片有限公司、亳州市圣海中药饮片有限公司两家企业存在多项严重缺陷,被药监局责令整改并警告处理。


值得注意的是,亳州市圣海中药饮片有限公司因存在严重缺陷5项,被药监局采取暂停生产等风险控制措施,而对于该药企而言,曾因在生产过程中出现生产车间管理混乱、厂房设施与产能不匹配的情况,《药品生产许可证》在2021年1月刚重新获批就出租出借,多项行为严重违反药品生产质量管理规范等行为被安徽省药监局多次曝光,此外,该企业作为药品质量不合格榜上的“老面孔”,从2018年至今就有15条淘品不合格的记录。所以,对于该企业来说,药品质量还有待考察。


具体飞行检查结果如下:

5.png


药品检查,17家药企被查

除了对药企违法行为的检查外,药品的质量也是各省药监局监管的重点之一。而在近两日,海南省和国家药监局就发布了药品质量公告,对不符合标准的药品给予公示。


8月11日,海南省药监局发布了关于2021年第五期(总第六十八期)药品 抽查检验信息的通告。通告称,为加强药品质量监管,保障公众用药安全,按照2021年海南省药品抽验计划及日常监督抽样需要,省局对260批次的药品进行了抽检,其中省计划抽检260批次、监督抽检0批次,检验合格药品260批次、不合格药品0批次。


在检查的药品中,有23批次为中药饮片,包括白芷、白鲜皮、石斛、黄芩片、桔梗、芦根、皂角刺等,结果均都符合药品标准。


8月10日,国家药监局发布18批次药品不符合规定的通告,本次抽检非无菌制剂5批次,中药材/饮片13批次,不合格药品涉及17家药企。


不合格药品品种包括复方铝酸铋片、盐酸特拉唑嗪片、川贝清肺糖浆、止咳桃花散(2批次)、苍术(麸炒苍术)、柴胡(醋北柴胡)(4批次)、桑叶(8批次)。不合格检测项目涉及重量差异、溶出度、微生物限度、鉴别性状、鉴别、总灰分和含量测定、杂质。

涉及的生产企业包括内蒙古凯蒙药业有限公司、武汉东信医药科技有限责任公司、陕西利君现代中药有限公司、河南华夏药材有限公司、湖南柳城中药饮片有限公司、安徽戊庚中药饮片有限责任公司、辽宁福顺堂药业有限公司、安徽惠丰国药有限公司、湖北时安饮片药业有限公司、阳春八方中药饮片有限公司、广西达红药业有限公司、四川省泓圃药业有限公司、贵州中恒中药有限责任公司、陕西铎耀中药饮片有限公司、湖南华夏湘众药业饮片有限公司、遵义市银花药业有限公司、武汉鑫瑞药业有限公司等。


现附:药品不合格名单

6.png


      对不符合规定药品,药监局已要求相关企业和单位采取暂停销售使用、召回等风险控制措施,对不符合规定原因开展调查并切实进行整改。所以,无论是药品生产企业还是经营企业,在生产经营过程中应加强监管,不要等到被处罚后才“后悔莫及”。

*声明:本文内容转载于网络,版权归原作者所有,转载目的在于传递信息,并不代表本平台观点。如涉及作品内容、版权和其它问题,请与本网站留言联系,我们将在第一时间删除!


(https://mp.weixin.qq.com/s/JQ1Ts8sVG61ldNYZEnmDGA)

 赞(2)

QQ|手机版|蒲公英|ouryao|蒲公英 ( 京ICP备14042168号-1 )

增值电信业务经营许可证编号:京B2-20243455  互联网药品信息服务资格证书编号:(京)-非经营性-2024-0033

GMT+8, 2025-10-16 21:58

声明:蒲公英网站所涉及的原创文章、文字内容、视频图片及首发资料,版权归作者及蒲公英网站所有,转载要在显著位置标明来源“蒲公英”;禁止任何形式的商业用途。违反上述声明的,本站及作者将追究法律责任。